• 患者服务: 与癌共舞小助手
  • 微信号: yagw_help22

QQ登录

只需一步,快速开始

开启左侧

四期肺腺癌,无驱动基因、PD-L1低表达患者治疗方案求救?

  [复制链接]
9462 13 孟十 发表于 3 天前 |
孟十  小学四年级 发表于 昨天 13:20 来自手机 | 显示全部楼层 来自: 中国
孟十 发表于 2025-10-11 13:14
基因检测是国庆前再送迪安查的。我们也考虑过重查基因,但等待时间又太长,害怕延误病情

手误打错字了,……国庆节前外送迪安……

举报 使用道具

回复 支持 反对
好运给妈妈  小学二年级 发表于 昨天 19:17 来自手机 | 显示全部楼层 来自: 中国
申医生 发表于 2025-10-11 12:27
这个实验可以尝试,都是标准的治疗模式

申主任您好,我们之前想用化疗+阿替利珠,这边医生感觉也是一心为家属考虑,一方面给我们讲解了最新的指南里替雷利珠的数据都比较好,另外可能也想在经济上为我们考虑,目前给的方案是我们可以先化疗+替雷利珠一个周期,看病人用药反应好的话第二个周期开始用化疗+阿替利珠,关于中间能不能换药,我们的医生说可以,我们家属还是有点没把握,您觉得这样变更的方案可以吗?另外,我们这种情况T药和替雷利珠,您更倾向于哪个?

举报 使用道具

回复 支持 反对
累计签到:30 天
连续签到:1 天
[LV.5]普通爱粉
地狱老师  博士导师 发表于 12 小时前 | 显示全部楼层 来自: 中国
发一下基因检测报告源文件截图,pd-l1免疫应答哪个试剂盒?

举报 使用道具

回复 支持 反对
孟十  小学四年级 发表于 2 小时前 来自手机 | 显示全部楼层 来自: 甘肃
地狱老师 发表于 2025-10-12 00:44
发一下基因检测报告源文件截图,pd-l1免疫应答哪个试剂盒?

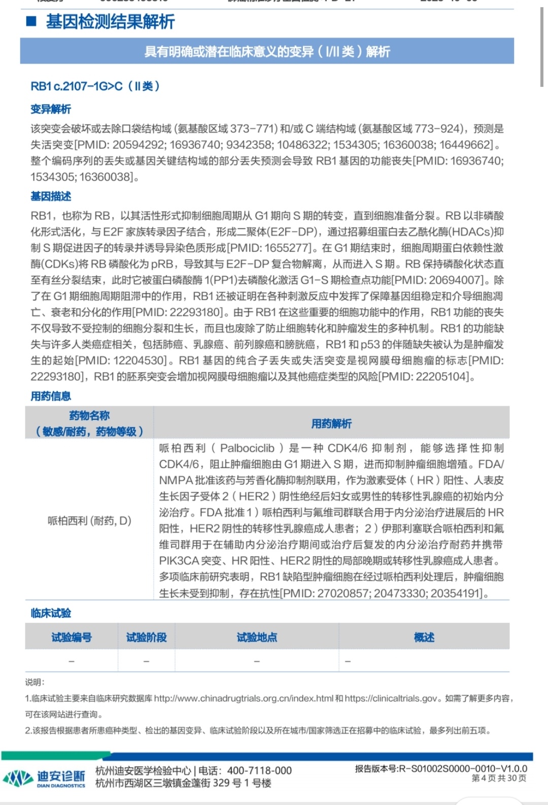
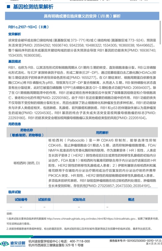
地狱老师好,我把病理报告,基因检测和免疫表达报告贴上来了,麻烦您看看

                               
登录/注册后可看大图


                               
登录/注册后可看大图


                               
登录/注册后可看大图


                               
登录/注册后可看大图


                               
登录/注册后可看大图


                               
登录/注册后可看大图


                               
登录/注册后可看大图


                               
登录/注册后可看大图


                               
登录/注册后可看大图

举报 使用道具

回复 支持 反对

发表回复

您需要登录后才可以回帖 登录 | 立即注册

本版积分规则

  • 回复
  • 转播
  • 评分
  • 分享
帮助中心
网友中心
购买须知
支付方式
服务支持
资源下载
售后服务
定制流程
关于我们
关于我们
友情链接
联系我们
关注我们
官方微博
官方空间
微信公号
快速回复 返回顶部 返回列表