马上注册,结交更多好友,享用更多功能,让你轻松玩转社区。
您需要 登录 才可以下载或查看,没有账号?立即注册

x
整理:雨过天晴 审核:钱哲教授、鹰版 在1月9日举办的第十期“肺常守护,北京胸科医院MDT云端护航行动”线上会诊活动中,来自肿瘤内科、胸外科、放疗科、影像科及病理科等多领域的六位专家,共同为三例疑难肺癌病例提供了全面、专业的诊疗建议。为了帮助未能观看直播的患者及家属掌握核心内容,小编将此次会诊中的讨论内容进行了系统梳理与汇总,希望能为更多患者提供实用参考。 * z' f; j, r, r1 p5 a# b
线上会诊申请流程: 添加小助手微信(微信号:yagw_help29),按要求提交详细病历,审核后告知结果,会诊时患者可上线与专家直接交流5分钟,详细沟通病情。 观看直播回放: 点击文末左下方【阅读原文】可观看直播回放,建议患者以线上视频实际专家讲述为主。
! C6 T* d: _% l7 v* |主持人 郑晓彬 教授 北京胸科医院肿瘤中心
* b- t, w5 I6 ?( q2 Z& h$ X( V讨论专家: 林 根 教授 北京胸科医院肿瘤中心 李红霞 教授 北京胸科医院肿瘤中心 李云松 教授 北京胸科医院胸外科 吕 岩 教授 北京胸科医院影像科 田翠孟 教授 北京胸科医院放疗科 赵 丹 教授 北京胸科医院病理科 - d- p4 t9 \+ G6 A# y& E' d
s$ h; x: U" W* [" c$ g+ _病例一:综合治疗后的维持治疗与副反应管理 8 \$ m+ r: T! U B) @1 ^ V
病例介绍 段某某,女,60岁 主诉:气短伴左侧胸背痛3月余 现病史:患者于2025年9月初有咳嗽,并伴随前胸、左侧胸及左下肋疼痛,于2025年9月26日确诊为左肺上叶恶性肿瘤,肺腺癌,淋巴结继发恶性肿瘤(纵隔、肺门)肺内继发恶性肿瘤,胸膜继发恶性肿瘤;确诊分期:T4N3M1a IVA期。2025年10月至今治疗四次,其中第一次2025年10月12日采用化疗+免疫,第二次至第四次治疗采用化疗+免疫+抗血管生成。第一次治疗后咳嗽及胸痛症状明显缓解,后续治疗期间无明显不良反应,血常规检测结果大部分时候均正常,肝功能指标大部分时候正常(第二次治疗时谷丙转氨酶51-53),甲状腺指标中促甲状腺素TSH一直较高,结果介于6.15-8.07;第二次至第四次治疗后体乏持续约一周,无其余不良反应。目前生活质量与确诊前无明显差别,可自理,可做日常家务。 个人史:患者无吸烟史,但有二手烟史,经常做饭。 家族史:不详 入院诊断:左肺上叶恶性肿瘤,肺腺癌,淋巴结继发恶性肿瘤(纵隔、肺门),肺内继发恶性肿瘤,胸膜继发恶性肿瘤(T4N3M1a IVA期) 其他诊断:肺气肿
& c' W9 h! u( D. j
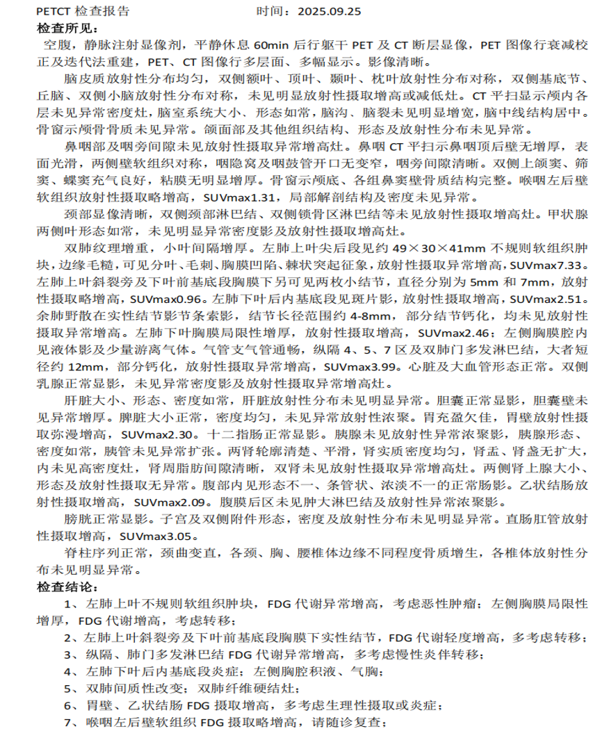
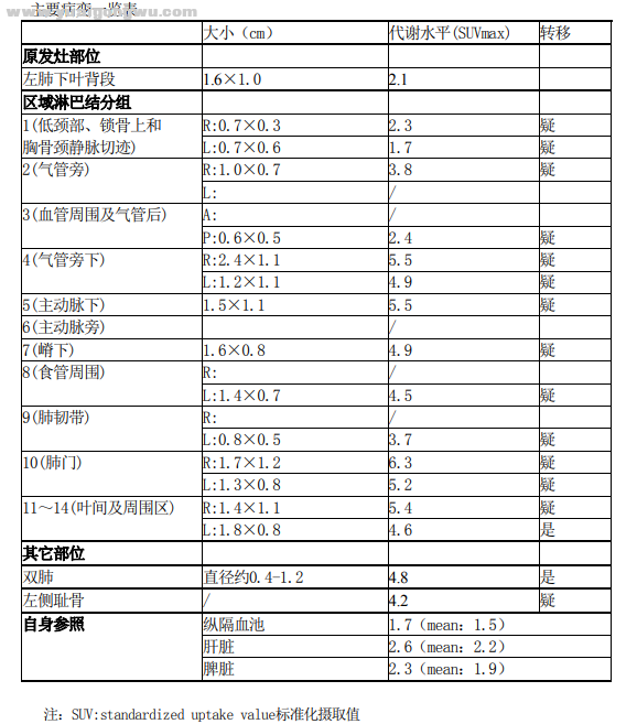
9 q9 O6 G, O1 i0 F$ N; o2025年9月25日(治疗前)PET-CT 2025年10月9日基因检测报告 治疗经过 1、2025年10月12日 化疗+免疫:培美曲塞700mg+卡铂500mg+替雷利珠200mg; 2、2025年11月5日 化疗+免疫+抗血管生成:培美曲塞700mg+卡铂500mg+替雷利珠200mg+贝伐珠单抗400mg; 3、2025年11月27日 化疗+免疫+抗血管生成:培美曲塞700mg+卡铂500mg+替雷利珠200mg+贝伐珠单抗400mg; 4、2025年12月25日 化疗+免疫+抗血管生成:培美曲塞700mg+卡铂500mg+替雷利珠200mg+贝伐珠单抗400mg; 治疗效果: 左肺原发病灶略有缩小 血常规检测结果大部分时候均正常, 肝功能指标大部分时候正常(第二次治疗时谷丙转氨酶51-53) 甲状腺指标中促甲状腺素TSH一直较高,结果介于6.15-8.07 NT-proBNP短暂升高(2025-11-6)746.7pg/ml(正常值:0-125)。后迅速恢复正常(2025-11-9) 79.9pg/ml 5 M- O3 ~" H* J
患者诉求讨论: 1、从影像学角度看,目前治疗效果怎么样?CT显示由治疗前的47*30mm缩小为40*23mm,能否从CT影像看体积变化情况? 2、目前的治疗方案是化疗+免疫+抗血管,已完成第四次治疗,多久后可以进入维持治疗?后续维持治疗阶段的用药类型、周期及剂量建议,抗血管药物和化疗药物在维持阶段是否还继续使用? 3、在肿瘤稳定后是否可以进行手术? 4、消融、放疗这些治疗手段哪个更好?主治医生建议是第四次或第五次治疗时做消融处理,这个时机是否恰当?做了消融获益如何? 5、自己曾怀疑初次基因检查的假阴性(检测报告质控评估中,肿瘤细胞占比仅5%),是否有必要再行检测?如检测结果有匹配靶点,采用靶向药治疗的话,是否需要在现有治疗药物停药一段时间再服用? 6、静脉血栓形成是否跟使用贝伐珠单抗有关?如有关联,今后用药是否做调整? 7、针对目前情况,后续治疗过程中可能出现哪些重大副作用?
) P' X- K+ K7 P2 f1 d2 v$ c4 j+ O吕岩教授(影像科) 从影像学角度分析,患者原发病灶已明确缩小。临床影像评估通常以测量病灶长径与短径为标准,本次测量结果显示双径线均呈缩小趋势,提示当前治疗方案疗效确切。患者双肺胸膜下多发结节在治疗后部分出现缩小,且PET-CT提示其中部分结节代谢增高。考虑到部分结节可能为治疗前即存在的肉芽肿结节或慢性炎性结节,此类结节在治疗过程中通常不会出现明显变化。 * v* g( `0 e" Z. d6 z
李红霞教授(肿瘤内科) 结合患者疾病诊断、治疗过程及现有疗效数据,可明确当前治疗方案有效。针对后续维持治疗,参考晚期非小细胞肺癌诊疗规范,若患者目前接受化疗+抗血管+免疫治疗,且无副反应不耐受情况,培美曲赛、免疫药物均可用于维持治疗。贝伐珠单抗因初诊时考虑胸膜病变已联用,排除禁忌后也可纳入维持治疗。同时需密切监测治疗相关不良反应,尤其针对已出现的促甲状腺激素(TSH)持续升高,需检测游离FT3、FT4水平,观察甲减相关症状,建议联合内分泌科随诊并针对性治疗,除外禁忌后免疫治疗可正常维持,此为临床常规方案。 % S3 O- M: @, z( S2 ?2 M
李云松教授(胸外科) 该患者为Ⅳ期肺癌,伴双肺多发转移及胸膜转移,手术无根治价值,无法为患者带来获益,临床基本不考虑手术治疗。仅当患者经一段时间治疗后,需进一步获取病理时,可通过腔镜、内科腔镜或穿刺等手段取样,除此之外均不考虑手术。 & f) f, H5 T' B6 N. X; l
田翠孟教授(放疗科) 该患者为Ⅳ期肺腺癌,目前经一线化疗+免疫+抗血管治疗后,影像学提示病灶整体呈缩小趋势(从4.7厘米缩小至4厘米),若纵隔淋巴结同步缩小,说明当前治疗有效。因患者为Ⅳ期,放疗无需过早积极干预,但若经多学科讨论后,需进一步提升局部疗效、缩小肿瘤,可适时加用放疗,具体时机需联合内科专家评估确定。针对左下肺新出现的病灶,需明确其性质及进展情况。对于晚期患者,若全身治疗有效仅局部出现单个新转移灶或进展,可在全身治疗基础上酌情加用放疗。放疗的必要性、时机需内科与放疗科结合患者具体病情,经多学科讨论后制定方案。
. g" C& E- q5 e+ b李红霞教授(肿瘤内科) 结合患者初诊影像特点及肿瘤负荷,除肺内肿块外,还存在肺内、纵隔淋巴结及胸膜转移。从循证医学证据及指南来看,局部治疗多用于寡残余或寡进展场景,目前患者尚未达到最佳疗效,也未满足寡残余评估条件,因此现阶段以全身治疗为主更为稳妥。 ; j3 n |, y' `
赵丹教授(病理科) 结合形态学观察及HE染色结果,患者标本含大量粘液,右侧染色图可见细胞内粘液成分,且间质占比高。若标本取材充分,大概率可诊断为粘液腺癌,此类肿瘤细胞比例低、间质丰富为典型特征。 7 [: H2 z E1 R- Y
关于基因检测5%比例问题,科室常规要求20%以上,但若质控合格,即便不足20%,检测结果仍可信。粘液腺癌通常KRAS基因突变率较高,本例未检出,需警惕肿瘤异质性可能。此外,检出RB1剪接区域变异,该变异更多见于小细胞癌,肺腺癌中多伴随出现,其单独出现或与肿瘤异质性相关。
7 A0 L* z7 S/ X/ z1 F, U考虑到本次穿刺标本量较少,且粘液性肿瘤不同浸润区域、微乳头区域的基因表达可能存在差异,支持进一步活检复查,基因检测本身结果无异常,补充活检可完善诊断。
! Y& ]+ Q/ r5 }3 \$ H2 ^李红霞教授(肿瘤内科) 因未查看血管超声结果,无法明确血栓发生的静脉类型。贝伐珠单抗可能引发静脉血栓、深静脉血栓、肺栓塞及出血等不良反应,二者存在一定相关性,若确诊为新发血栓且评估与该药相关,需暂时停用。各类治疗药物尤其是免疫单抗类,不良反应谱较广且累及全身脏器,医生难以预判未来可能出现的不良反应。免疫相关不良反应发生率随用药时长增加而升高,后续需严格遵循主管医生随访建议,密切监测、及时检查,尽早发现不良反应并干预,实现最优AE管理,这是临床常规原则。
P9 C' D. s# X! S' m; T) ?患者交流: 感谢各位教授解答病例疑问,我还有三个问题想请教:第一,临床中此类患者化疗周期是4周期即可,还是需完成6周期?患者第四次治疗后骨髓抑制不明显,但肢体乏力(尤其双腿困重)严重,影响心情及正常生活,想了解对此治疗周期是否有共识。第二,第四次治疗后检查发现肌间静脉血栓,报告提示最宽内径5.2毫米、累积长度约40毫米。如何判定该血栓与抗血管治疗的不良反应是否相关?若确认相关,是否需立即停用抗血管药物?第三,想请教放疗科教授:针对主病灶及胸膜区域放疗,引发放射性肺炎的概率多大?当地医生建议暂不处理左下肺新发病灶,若仅对主病灶及胸膜放疗,患者获益情况如何?感谢各位教授解答。
1 e( y3 E4 z7 U( }* D9 h" Y李红霞教授(肿瘤内科) 关于静脉血栓问题:患者肌间静脉血栓并非初始筛查即存在,且从诊疗规范来看,肌间静脉血栓并不属于定义上的深静脉血栓(DVT)。但考虑到贝伐珠单抗存在诱发血栓的风险,建议暂时停用该药,密切监测血栓变化,此方案更为稳妥。此外,患者肢体乏力症状,可能与促甲状腺激素(TSH)升高导致的甲状腺功能异常相关,目前优先考虑此关联因素。 4 A$ D7 `1 M) J1 a
关于化疗周期问题:晚期肺癌双药化疗按指南推荐,四个周期已达足量标准,后续可顺利转入维持治疗阶段,这一方案符合循证医学证据。若患者乏力症状明确与化疗相关,进入维持治疗后,此类症状大概率会有所改善,可缓解对生活质量的影响。
( e$ I ^9 m9 U& r田翠孟教授(放疗科) 晚期肺腺癌以全身标准治疗为主,放疗并非必选手段,需与内科协商评估后,必要时再纳入方案。针对患者疑问,放射性肺炎的发生概率无固定值,主要与放疗范围、剂量及前期治疗相关:范围越大、剂量越高,风险越高;若合并免疫治疗,风险也会增加,需结合患者具体情况个体化分析,虽存在一定发生概率,但并非必然出现,严重程度亦需具体评估。关于胸膜结节放疗,因胸膜结节多为散在分布,放疗靶区难以准确定位,临床常规不建议对胸膜结节进行放疗。针对主病灶及纵隔淋巴结放疗的获益,需结合全身治疗效果,经多学科讨论后确定。
6 B4 j: v, a7 h6 B% B林根教授(肿瘤中心) 本例为临床常见常规病例,诊疗过程规范,疗效可靠,患者无需过度紧张。化疗周期方面,四到六次均为可行范围,核心取决于肿瘤是否持续缩小,无需纠结具体次数,需结合病情个体化判定。
1 w( r0 ? S, w乏力是肿瘤治疗中常见症状,需先排查甲状腺功能减退、糖皮质激素功能低下等诱因,尤其免疫治疗易引发甲减,排除免疫相关副作用后,多数乏力为治疗相关性疲乏,无需特殊处理,患者无需焦虑。肌间静脉血栓属于浅静脉系统问题,引发肺栓塞风险较低,但需监测其是否延伸至深静脉,若出现深静脉血栓,需停用贝伐珠单抗并开展抗凝治疗。
) _+ W. ?9 W( K- c1 V7 }1 Y贝伐珠单抗可能引发高血压、出血、血栓、心功能损伤等副作用,患者BNP曾一过性增高,需定期复查心脏彩超及BNP,目前无明显异常,持续监测即可。关于局部治疗,多数医生及本人均认为现阶段无需干预,若后续病情进展,再考虑局部处理即可,避免过度治疗。 9 N% g' {% E' [5 R1 W& D
. J2 Y* V4 }* k. }病例二:靶向治疗下肺鳞癌的真假进展辨析
; s9 W. k. }! e G* h! h$ D$ ^% c5 v4 G& o! r; O d" e3 X6 p
病例介绍 罗某某 ,男,54岁 2025-7 因“体检发现肺结节”就诊 患者入院前2天体检,CT提示 左下肺背段实性结节,形态欠规则,大小33*25mm,紧贴血管,周围少许斑片点状模糊影,余肺多发结节。增强CT考虑肺癌并左肺门淋巴结转移,双肺多发实性结节,肺内结节考虑炎性/肺内淋巴结可能性大。建议随诊除外转移。无明显呼吸道症状。 吸烟史20年,每日20支。 既往体健。 入院诊断:左肺下叶鳞癌 cT2N1M0,肺门淋巴结转移,PD-L1 0,EGFR L858R+,EGFR扩增,双肺多发小结节影。 治疗经过 7月11日、8月1日和8月25日 分别给予白紫+卡铂+替雷利珠单抗治疗,共3周期。
8月20日复查结果
10月9日复查结果 & u5 S, l2 q/ E5 v) P
治疗评价: 2周期 化疗+免疫治疗后: SD 3周期 化疗+免疫治疗后:PD 2025-10 就诊于另一家医院
+ Z8 {' _0 n0 E7 g" ]+ M7 `10-17复查PET-CT 再分期:左肺下叶鳞癌 cT4N3M1a,双肺门、纵隔淋巴结转移,肺内转移,胸膜转移,PD-L1 0,EGFR L858R+,EGFR扩增。 治疗: 2025-10-23 开始口服阿法替尼 2025-11-24复查结果提示病变较前略有缩小,疗效评价SD,医生建议继续口服阿法替尼治疗。 & }6 X( a' x8 g2 D$ h
向下滑动查看病例详情
% w# S) l0 K" W- F+ G患者诉求讨论: 后续的进一步治疗方案有哪些? 8 B# f5 K3 l4 n o
赵丹教授(病理科) 该病例鳞癌免疫组化表达具有典型特征,诊断明确。其特殊之处在于Ki-67指数高达71%,远超鳞癌常规四五十的水平,属于高表达范畴。此外,SMARCA4无缺失,EGFR突变在鳞癌中发生率较低,本院统计约6%-7%,不足10%,且鳞癌EGFR突变患者的治疗效果远不及腺癌,无进展生存期(PFS)更短。 ) _9 ]1 \6 ~* j4 P" p( N
吕岩教授(影像科) 从影像学角度分析,患者原发病灶缩小明显,疗效显著。初诊时肺内存在多发磨玻璃结节及少量小实性结节,随访中磨玻璃结节无明显变化,考虑转移可能性较低;实性结节因初始体积过小,CT对其敏感性有限,PET-CT检测出代谢活性,为诊断提供了关键补充。
/ k7 ]4 _' o4 d临床中此类情况较常见,原发灶为实性者,转移灶多以实性为主。CT仅能观察病灶形态、大小,小病灶增强扫描强化不明显时,难以判定是否为转移;PET-CT可通过代谢活性辅助判断,是CT诊断的重要补充手段。整体来看,结节的动态变化特点与李红霞教授观点一致,需持续动态观察评估。 5 @/ W. ^% ]5 u2 ~4 y) k
李红霞教授(肿瘤内科) 肺内微小结节(无论实性或磨玻璃型),因体积过小,PET-CT与CT均难以精准判定性质。临床中多需结合治疗反应及动态监测结果,才能完成良恶性鉴别,这与吕教授的观点一致,也是临床常规诊疗思路。此外,该患者初始分期并非过晚,需探讨新辅助治疗是否为现阶段首选治疗模式。
% s2 j% ?8 C; M2 ]& T李云松教授(胸外科) 若患者明确为T2N1分期,符合手术指征,但影像提示双肺及胸膜下存在可疑转移灶,且治疗后此类病灶有吸收缩小趋势。病灶对治疗有效,可间接证实其为肿瘤转移灶,若存在肺内或胸膜转移,分期则超出T2N1范畴,无手术指征。 5 w V- x" t7 l
田翠孟教授(放疗科) 患者为Ⅳ期鳞癌合并基因突变,目前靶向治疗疗效确切。晚期患者标准治疗以靶向治疗或一线化免治疗为主,放疗介入需结合病情:在一线治疗稳定基础上,若出现局部寡进展(仅局部病灶进展、全身无异常),可在维持原全身治疗方案不变的前提下,对进展部位行放疗以控制病情;针对有症状的脑转移、骨转移,也可通过放疗行姑息对症治疗,具体介入时机需与内科专家联合评估。当前患者靶向治疗效果可接受,暂不具备放疗介入指征,局部治疗并非最佳时机,仍以全身治疗为核心方案。
! J/ w @3 ]& ~0 h患者交流: 感谢各位专家细致解答,再补充三个问题:第一,11月20日第三次化免治疗后做的PET-CT,是否已能明确判断发生转移?第二,服用靶向药一个月后,双肺仍有多发实性结节,如何评估这一个月的治疗效果?影像学提示的甲状腺病变,结合11月20日甲功三项异常(促甲状腺激素7.357,指标偏高),能否判断甲状腺病变的具体类型及情况?第三,服用阿法替尼一个月来疗效如何?若阿法替尼出现耐药、病情进展,后续进一步治疗方案该如何制定? / S) x* F* j6 C0 j, \
李红霞教授(肿瘤内科) 10月17日复查的PET-CT报告准确简洁,已明确判定纵隔淋巴结及双肺转移,据此可确定患者为Ⅳ期病变,因此当时以全身治疗为主,予阿法替尼口服。对比10月PET-CT与11月CT影像,病灶整体略有缩小,疗效评估为疾病稳定(SD),提示当前全身治疗方案有效。
7 `" ? i9 V5 @( R$ t3 u患者促甲状腺激素(7.357)升高,结合病史考虑与前期免疫治疗相关,属于常见免疫相关不良反应。建议结合甲状腺相关症状,前往内分泌科针对性就诊评估。关于阿法替尼耐药后的治疗,因涉及进展模式(缓慢/快速、寡进展/多发进展)、是否可行再次活检及基因检测等诸多因素,个体差异大,且流程复杂,难以在短时间内详述,需结合后续病情个体化制定方案。 8 ~; L7 E3 j9 C8 W2 ~- {# O
患者交流: 感谢李教授解答。请教各位教授,患者体感明显好转,食欲、精神状态都好转,是否能说明病情处于稳定状态? 4 S% Z! O4 s) N: V7 g
李红霞教授(肿瘤内科) 患者体感好转在一定程度上可反映病情得到控制,多数情况下疾病控制会伴随体能状态及整体情况的改善,这是临床常见表现。但需注意,患者获得最佳缓解的时间存在明显个体差异,难以通过现有手段预测,属于个体化表现。建议遵医嘱在就诊医院定期复查、按时随诊,规范完成随访监测即可。 * j: r+ t. w+ y5 H/ _
林根教授(肿瘤中心) 基本同意各位专家观点,但存在一些关键顾虑:肺癌患者接受化疗联合免疫治疗后,PET-CT出现多发高代谢病灶,存在真进展与假性进展两种可能。出现多发高代谢病灶有点类似免疫治疗后出现的快速进展,发生率10%-20%,表现为治疗后病灶进展加速。 6 `: ]* y$ g% O9 @1 ~' m$ Z
假性进展发生率约8%,概率较低,本例主病灶缩小而淋巴结出现高代谢,符合疑似特征。其成因主要有二:一是免疫细胞聚集攻击微小隐匿病灶,免疫细胞摄取葡萄糖能力强,导致PET-CT高代谢,非肿瘤本身增殖;二是免疫治疗活化T细胞,激发潜伏感染或既往感染灶,形成非肿瘤性高代谢肿块(如结核)。假性进展若明确,患者或仍有根治及手术机会。 " z, u" V3 r( q4 d+ p" Y2 r: n( m# F
临床可通过两种方案进一步鉴别:一是激进方案,行纵隔镜或胸腔镜取淋巴结/小病灶,完善病理及病原学二代测序,明确是否为肿瘤或特殊感染;二是保守方案,停药后2-3个月复查PET-CT,观察高代谢病灶代谢水平是否下降。以上建议供患者家属参考,需结合患者情况选择。 : a) t! u5 z" R0 f. c" f J
: M( E3 Q! p4 O$ m0 _
病例三:分期争议中的局部晚期根治性放疗决策
9 H- \' j, G1 d% E- m7 \3 L# y6 ~5 L; N6 q) H5 ]1 u, _
病例介绍 江某,男,65岁 主诉:咳嗽2周余; 现病史:患者因咳嗽2周余,就诊于当地查胸部CT(2025.8):左肺上叶实变。为进一步治疗就诊。 既往史:高血压(-);糖尿病(-);胃癌术后11年,术后曾行化疗8次。 个人史:吸烟史:800包年。 过敏史:无药物过敏史。 家族史:无特殊。 支气管镜检查: 声门:声带无水肿,活动良好,未见新生物; 气管:上、中、下段黏膜光滑,上、中、下段软骨结构完整;上、中、下段管腔通畅,未见新生物; 隆突:锐利,黏膜光滑,未见新生物; 右主支气管:黏膜光滑,管腔通畅,未见新生物; 右肺上叶:尖、后、前段黏膜光滑,管腔通畅,未见新生物; 右肺中叶:内侧、外侧段黏膜光滑,管腔通畅,未见新生物; 右肺下叶:背段,内前、外、后基底段黏膜光滑,管腔通畅,未见新生物; 左主支气管:黏膜光滑,管腔通畅,未见新生物; 左肺上叶:见新生物; 左肺下叶:背段,内、前、外、后基底段黏膜光滑,管腔通畅,未见新生物。 左上肺穿刺病理: (左上肺)低分化癌,免疫组化结果提示鳞癌。 免疫组化结果:TTF-1(SPT24)(少量弱+),NapsinA(-),P40(+),CK7(-),CK20(+),SATB2(少量弱+),CDX2(-),INSM1(-),Ki-67(60%+),SYN(-),NUT(-)。 胸部增强CT(2025-8-15): 左肺上叶实性肿块伴阻塞性改变,纵隔及左肺门多发增大淋巴结,恶性可能,建议进一步检查; 心包少量积液; CTA示:左上肺动静脉分支及左心房受侵可能,建议结合临床; 附见:左肾上极强化不均,转移待排,建议进一步检查。 浅表淋巴超声: 双侧颈部、双侧腋下、双侧腹股沟未见明显肿大淋巴结。 腹部增强核磁: 肝左叶边缘可疑强化灶,请结合临床及其他检查;胆囊内胆泥沉积可能;两肾囊肿。 心脏彩超: 各房室腔大小正常;三尖瓣轻度关闭不全;心包少量积液;左室舒张功能减退;左室收缩功能正常;肺动脉收缩压约31mmHg。 诊断: 左上肺鳞癌cT4N3M1b(左侧肾上腺)-IVa期 胃癌术后 心房纤颤 治疗过程 2025.08.20至2025.12.03起予 PC+免疫治疗: 白蛋白紫杉醇 400 mg d1 + 卡铂 530 mg d1 + 帕博利珠单抗 200 mg d1。 共四个疗程。 2025.12.09给予帕博利珠单抗 200 mg d1单药治疗一次。 胸部增强CT(2025-8-15): 1. 左肺上叶实性肿块伴阻塞性改变,纵隔及左肺门多发增大淋巴结,恶性可能,建议进一步检查; 2. 心包少量积液; 3. CTA示:左上肺动静脉分支及左心房受侵可能,建议结合临床; 4. 附见:左肾上极强化不均,转移待排,建议进一步检查。 治疗后相关检查结果: 胸部增强CT 2025-10-14: 1. 左肺上叶实性肿块伴阻塞性改变,纵隔及左肺门多发增大淋巴结,较2025-8-11老片左肺上叶病灶缩小,淋巴结有缩小,建议复查。2. 左肺上叶支气管狭窄,左主支气管狭窄伴腔内结节,较老片左主支气管腔内结节为新增。3. 心包少量积液,较老片减少。4. 胆囊结石,两肾囊肿。5. 老片所示左肾上极强化不均影本次检查显示不明显,建议必要时腹部多期增强CT或MRI检查。 胸部增强CT 2025-12-3: 1. 左肺上叶实性肿块伴阻塞性改变,纵隔及左肺门多发增大淋巴结,较2025-10-14老片左肺上叶病灶缩小,淋巴结有缩小,建议复查。2. 左肺上叶支气管狭窄,较老片左主支气管腔内结节消失。3. 心包少量积液,较老片相仿。4. CTA示纵隔内支气管动脉稍增粗。 上腹部+头部增强核磁 2025.12.5: 1. 肝左叶边缘可疑强化灶,请结合临床随诊。 2. 胆囊内胆泥沉积可能。 3. 两肾囊肿。 4. 脑内少许缺血灶。 8 r- X. z$ e# n, Y- C- N& c9 C4 D x+ e
向下滑动查看病例详情 % K, ? u; n; D8 D g
患者诉求讨论: 1、患者目前分期?原分期为左上肺鳞癌cT4N3M1b(左侧肾上腺)-IVa期,重新分期:左上肺鳞癌cT4N2M0 IIIB期? 2、下一步治疗?是否有根治性手术机会? 3、若无根治性手术指征,下一步治疗? / c/ v1 l$ U9 T$ }- t3 C! y
吕岩教授(影像科) 左侧肾上腺结合部略增粗,伴不均匀强化,治疗后变化不明显,虽无法完全排除转移可能,但仅凭该微小病灶难以确诊。若为主病灶血行转移,通常会随主病灶缩小而缩小;同侧淋巴转移则可能在治疗中无明显变化,因前期未做核磁、PET-CT,缺乏基线对照,建议行PET-CT或动态观察病灶大小及代谢情况,进一步明确是否为转移。 . X& W/ e a. L, [! A1 D9 e
关于淋巴结,4L区及4R区均可见淋巴结,4R区淋巴结呈环形强化,与4L区大小相近,治疗后略有缩小但不显著,仍需怀疑转移可能。受电子版影像清晰度及序列限制,观察存在一定局限,结合现有结果,患者分期暂考虑为T4N3Mx(M待定)。若左侧肾上腺排除转移,需胸外科专家评估是否具备根治性手术机会。
& h2 w: ?$ V* o Q李云松教授(胸外科) 目前诊断存在三个疑点需进一步佐证,即4R区淋巴结、左肾上腺增粗及肝脏病灶情况,建议完善PET-CT检查明确性质,为分期及手术决策提供依据。从分期原则来看,若仅怀疑肾上腺寡转移,可按寡转移处理,仍有手术可能性;但需排除4R区淋巴结转移(N3期),因外科手术无法跨侧处理对侧纵隔淋巴结,N3期患者不支持手术。 3 ~, U6 ?: P' \! p |
若PET-CT提示肝脏转移可能性大,也需排除手术指征。综上,当前分期暂不支持手术,需PET-CT进一步明确:若排除4R区淋巴结及肝脏转移,仅存在肾上腺转移,可先手术切除肾上腺病灶降期,再评估左肺根治性手术的可行性,核心是通过PET-CT补充证据完善诊断。
+ h2 K$ l2 {+ u# q; t" Z田翠孟教授(放疗科) 本例讨论核心聚焦分期,左侧肾上腺转移状态待定,需经多学科讨论明确。若患者无根治性手术指征(如确认N3期,或明确存在转移),结合前期四周期化免治疗有效、疗效评估达部分缓解(PR),若排除肾上腺转移且分期为局部晚期(T3N2/N3),可考虑行胸部根治性放疗,能有效提升局部控制效果,实现良好疾病控制。关于四周期化免联合根治性放疗后的后续方案,建议结合肿瘤内科专家意见进一步制定,需兼顾全身治疗与局部控制的协同性。 % t0 M* ^! O, p1 @# X2 R
李红霞教授(肿瘤内科) 结合讨论内容及影像学表现,目前无法将患者明确归为某个局限分期,治疗仍以全身治疗为核心。患者确诊时局部病变较重,存在左上肺不张、管腔阻塞问题,无论分期为局部晚期还是Ⅳ期,均需兼顾全身控制与局部症状改善。从8月、10月、12月多次复查结果来看,患者病变持续好转,随着后续治疗推进,病灶可能进一步缩小、管腔狭窄症状也有望改善。因此,在以全身治疗为主、免疫治疗维持的基础上,未来可在合适时机加用局部放疗巩固,以提升局部控制疗效,优化整体治疗效果。
7 m# ?9 K% X: `0 j, ]赵丹教授(病理科) 患者HE染色初诊提示低分化,结合肺癌病史,已完善肺腺癌、肺鳞癌及消化道肿瘤相关免疫组化检查,结果显示P40阳性,可明确诊断为鳞癌。该诊断与CT影像学表现高度契合,无明显争议,其余无特殊异常发现。 " e, ^" h* ], Q, x$ X6 z: s
患者交流: 感谢各位专家详细解读,8月21日患者曾行腹部增强核磁共振,提示肾上腺无异常,后续复查也未发现肾上腺异常。若明确肾上腺无转移,患者分期是否可归为ⅢB期?此种情况下是否即可考虑放疗? # z+ @$ Z% J# w$ g; n
田翠孟教授(放疗科) 若患者8月腹部增强核磁共振明确提示肾上腺无异常,且后续复查持续无异常,可排除肾上腺转移待排的疑问,临床常规判定为非转移病灶,此时患者分期可倾向于局部晚期。若明确无手术指征,可考虑行局部根治性放疗。 $ g0 j) z! m/ a. Y8 n
即便为肾上腺微小寡转移(转移病灶局限、数量少),在全身治疗有效的基础上,也可加用局部根治性放疗,能显著提升整体疾病控制效果,为患者带来获益。
5 U9 G5 }) P6 n* V3 _3 t患者交流: 患者已完成两个疗程单免治疗,但本人始终拒绝放疗,因担心放疗引发间质性改变,进而导致无法继续免疫治疗。请教各位教授:放疗引发此类副作用的概率多大?当前情况下,是放疗带来的获益更大,还是维持单免治疗的获益更显著?
: j9 f! q3 J2 L. G田翠孟教授(放疗科) 结合患者分期争议,无论为局部晚期还是寡转移,均具备局部根治性放疗指征。患者病灶集中于左上肺及纵隔淋巴结,且肿瘤持续缩小,当前病灶范围不大,为放疗提供了有利条件。放射性肺炎的发生与病灶范围、放疗剂量及前期化免治疗相关,但临床中化免后序贯根治性放疗,并未明显增加其发生率,整体风险可控。
, l: H1 k& j* o胸部放疗本身存在一定放射性肺炎发生概率,但多为轻度,经对症治疗可缓解,严重不可控病例发生率较低。放疗前会全面评估患者肺功能及整体状况,预判肺炎风险,多数患者可耐受。若为局部晚期且不可手术,根治性放疗是关键治疗环节,不应因顾虑副作用错失最佳时机;若为转移病例,放疗无需急于开展,可待分期明确后再决策。 $ H, M% {- u/ [3 q, P0 u8 g
建议完善PET-CT明确分期,同时做好患者沟通工作。若年后复查病情稳定,再行放疗干预亦可行,核心是结合分期与病情状态,个体化制定放疗时机。 0 i# g& H% Z" l% R
林根教授(肿瘤中心) 同意各位专家观点,针对肾上腺病灶,也可尝试B超引导下穿刺明确性质。优先考虑粗针穿刺,若操作有困难,可行细针穿刺细胞学检查,该方式能进一步明确是否为转移,比影像学判断更精准,具体需先通过B超评估穿刺可行性。
2 d1 D [0 v! v* F+ \( U需明确核心原则:即便排除肾上腺转移,患者也属局部晚期(Ⅲ期)病变,此类病变的治疗核心是全身治疗与局部治疗并重,二者缺一不可。全身治疗包括当前的免疫治疗、化疗等,局部治疗以手术、放疗为主。若仅行全身治疗,等同于按Ⅳ期病变处理,患者生存率会显著下降。
7 N& q9 ^ [2 ^8 J5 eⅢ期病变若无手术指征,放疗是局部治疗的首选,其疗效堪比“隐形手术刀”。临床数据显示,化免治疗有效后序贯放疗+免疫维持,患者五年生存率可接近50%,与手术疗效相当;若放弃局部治疗,生存率会大幅降低。需向患者及家属充分沟通,打消放疗顾虑,明确局部治疗的必要性,结合患者耐受度通盘评估手术与放疗方案,若无法手术则优先选择放疗。 7 p, J2 M: l3 f7 N
# E, s+ ~' k4 I
+ O0 b: V6 D5 P! |4 I3 S7 o% c: |
首都医科大学附属北京胸科医院 患者门诊申请肿瘤多学科诊疗(MDT)流程
0 F* h) ]+ A1 B9 j0 s _5 O" n6 c' K8 u k$ |% [
1 服务对象 自愿申请或门诊出诊医生认为有必要行肿瘤多学科诊疗的患者。 2 服务时间 每周三下午15时至16时 3 服务收费 依据当日肿瘤MDT排班医生级别收费 4 服务要求 由当日肿瘤MDT主席给予患者及家属诊疗结论。
" n" ^! m' I4 O$ O, x; E* T% E; X! l/ Q+ X* l. f
# v8 t9 R% P) O4 c" \) U4 p2 y具体执行流程 * Y, O0 v! A# V" ~
/ {" k! s- J1 k4 T& b7 [- i7 _# {/ v
1 患者于当日上午肿瘤门诊就诊(各级别均可,建议挂肿瘤科普通号即可) 2 由出诊医师审核患者携带资料是否完整,是否可供MDT专家进行讨论研判。资料不完整者予以告知患者待资料完善后再行就诊。 3 资料完整、需求合理的患者可由出诊医生协助患者完成当日MDT专家号预约(依据当日我院MDT排班专家职称予以挂号)。 4 患者缴费挂号后请出诊医师书写MDT会诊申请单,让患者或者家属于下午会诊时交给当日MDT秘书。 5 告知患者当日下午14时于我院手术室二楼家属等候区等待,将完整资料和会诊单交给当日MDT秘书。 6 经MDT讨论后由MDT秘书将结论书写于会诊单上并由当日MDT主席向患者或其家属解释诊疗结论。
5 h- R$ b; ^8 p& I% H与癌共舞公众号及网站及APP上发表的文章及讨论仅代表作者或发帖人个人观点,不代表平台立场。
P2 i: Z- S5 M0 Z P与癌共舞公众号文章经医学编辑和版主审核,具有明显谬误和不良引导的文章将禁止发表。 , o6 g5 X% ^9 O% `
1 f, h1 r1 ?9 l/ G O( t5 P; ]& K% s& r. ]
|